关于我们

了解东新绿能的发展历程、企业文化和团队实力

公司简介

无锡东新绿能工程服务有限公司(简称"东新绿能")成立于2021年,是一家专注于新能源领域的工程服务公司。公司总部位于江苏省无锡市,业务覆盖全国多个省市。

东新绿能主要从事光伏电站运维服务,同时积极拓展充电桩、储能系统、用户配电等相关领域的运维业务。公司拥有一支专业的技术团队,具备丰富的行业经验和先进的技术能力,能够为客户提供全方位的新能源工程服务解决方案。

我们秉承"专业、创新、高效、诚信"的核心价值观,致力于成为国内领先的新能源运维服务提供商,为客户创造最大价值,为推动我国新能源产业发展贡献力量。

东新绿能团队
20+
专业技术人员
50+
成功案例
100MW+
运维容量
98%
客户满意度

发展历程

东新绿能自成立以来,不断发展壮大,业务领域持续拓展,服务能力不断提升。

2021年

无锡东新绿能工程服务有限公司正式成立,专注于光伏电站运维服务。

2022年

业务扩展至江苏省多个城市,服务光伏电站容量突破100MW。

2023年

获得ISO9001质量管理体系认证,引入智能运维系统,提升服务效率。

2024年

开始拓展充电桩运维业务,服务范围覆盖华东多个省市。

2025年至今

进一步拓展储能系统、用户配电等运维业务,致力于成为全方位的新能源运维服务提供商。

企业文化

东新绿能秉承"专业、创新、高效、诚信"的核心价值观,打造积极向上的企业文化。

核心价值观

  • 专业:精益求精,追求卓越
  • 创新:开拓进取,勇于创新
  • 高效:快速响应,执行力强
  • 诚信:诚实守信,言行一致

企业使命

为客户提供专业、高效的新能源运维服务,助力新能源产业发展,为建设清洁低碳、安全高效的能源体系贡献力量。

企业愿景

成为国内领先的新能源运维服务提供商,打造行业标杆,引领行业发展,为客户创造最大价值。

企业精神

  • 团结协作:团队至上,协作共赢
  • 爱岗敬业:忠于职守,乐于奉献
  • 学习成长:持续学习,不断进步
  • 感恩回报:感恩客户,回报社会

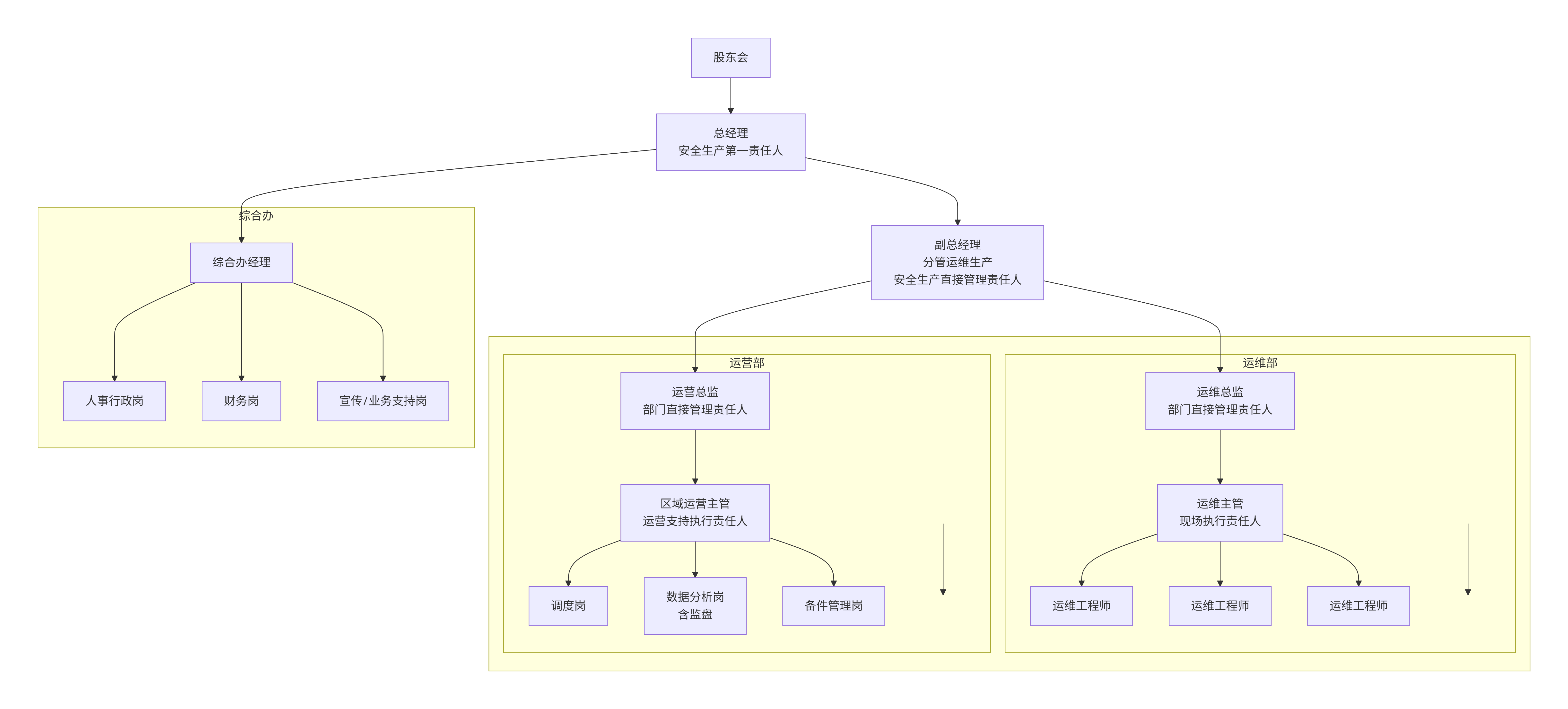
团队介绍

东新绿能拥有一支专业、高效、创新的团队,为客户提供优质的服务。

朱总

朱先生拥有10年以上新能源行业经验,曾任职于多家知名新能源企业,负责过多个大型光伏电站项目的开发和运维管理。

朱先生

总经理

负责公司整体运营和战略规划

朱副总

朱先生拥有电气自动化专业背景,8年光伏电站运维经验,精通光伏系统设计、安装和维护,曾主导多个大型光伏电站的运维工作。

朱先生

技术总监

负责技术团队管理和技术方案制定

刘总

刘女士拥有市场营销和项目管理背景,5年新能源行业经验,擅长市场拓展和客户关系管理,曾成功开发多个重要客户。

刘女士

市场总监

负责市场拓展和客户关系管理

我们的团队优势

专业背景

团队成员拥有电气、自动化、新能源等相关专业背景,具备扎实的理论基础和丰富的实践经验。

行业经验

核心团队成员拥有5年以上新能源行业经验,参与过多个大型光伏电站、充电桩、储能系统的建设和运维项目。

专业资质

团队成员持有电工证、安全员证、光伏系统运维工程师证等专业资质证书,确保服务质量和安全。

资质证书

东新绿能拥有多项专业资质证书,确保服务质量和安全。

ISO9001质量管理体系认证

公司已通过ISO9001质量管理体系认证,确保服务质量符合国际标准。

安全生产许可证

公司持有安全生产许可证,确保运维服务过程中的安全管理。

电力工程施工总承包资质

公司拥有电力工程施工总承包资质,具备承接电力工程施工的能力。

光伏系统运维服务认证

公司获得光伏系统运维服务认证,专业提供光伏电站运维服务。

充电桩运维服务认证

公司获得充电桩运维服务认证,专业提供充电桩运维服务。

环保服务认证

公司获得环保服务认证,确保运维服务过程中的环境保护。

合作伙伴

东新绿能与众多知名企业建立了长期稳定的合作关系。

国家电网

中国电力

华为技术

阳光电源

隆基绿能

比亚迪

联系我们

如果您对我们的服务感兴趣或有任何疑问,请随时与我们联系。

发送消息

联系方式

公司地址

江苏省无锡市滨湖区蠡湖大道2058-5号

联系电话

17315621913/18061516368

电子邮箱

zhumin@wxdxln.com.cn

工作时间

周一至周五: 9:00 - 18:00

关注我们